Skip to content
木. 4月 23rd, 2026
呉市陸上競技協会
呉オリンピア倶楽部が前身 創立100周年 アスリートに感動と躍動
News
陸上教室開催!!
陸上教室連絡!!
陸上教室風景
大会申込方法
競技会要項
競技会申込
競技会参加について
6/6・7 呉市陸上競技選手権大会
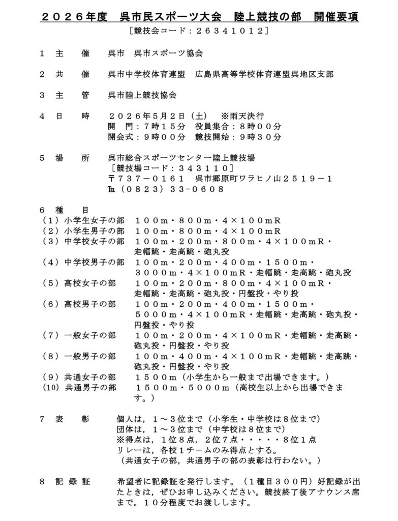
5/2 呉市民スポーツ大会(陸上競技の部)
4/25・26 呉市春季陸上競技記録会
3/20 呉市直線陸上競技記録会
1/6 呉地区高等学校駅伝競走
10/26 呉市体育祭陸上競技の部
10/18 呉市中学校新人大会
10/12 呉市中学校駅伝競走大会
審判登録
大会記録
3/20 呉市直線陸上競技記録会記録
2/1 音戸一周駅伝競走大会記録
1/11 呉地区高校駅伝記録
10/18 呉市中学校新人大会記録
9/23 呉市秋季陸上競技記録会
10/12 呉市中学校駅伝競走大会記録
8/2 呉市陸上競技長距離記録会記録
ランキング
2024年度(令和6年度)記録
2023年度(令和5年度)記録
2022年度(令和4年度)記録
2021年度(令和3年度)記録
呉市関係選手歴代記録
呉市陸上競技協会創立100周年
呉市陸上競技協会
協力企業
過去の投稿
10/18 呉市中学校新人大会
10/19 呉市中学校新人大会
10/18 呉市中学校新人大会記録
10/19 呉市中学校新人大会記録
10/21 呉市中学校新人大会
10/21 呉市中学校新人大会記録
10/26 呉市体育祭陸上競技の部
10/27 呉市体育祭陸上競技の部
4/26 呉市民スポーツ大会(陸上競技の部)
4/26 呉市民スポーツ大会記録
4/27 呉市民スポーツ大会(陸上競技の部)
4/27 呉市民スポーツ大会陸上競技記録
4/30 呉市民体育大会(陸上競技の部)記録
5/3 呉市春季記録会記録
5/3 呉市春季記録会記録
5/3 呉市春季記録会記録
5/3 呉市春季陸上競技記録会
5/3 呉市春季陸上競技記録会
5/30・31 呉市中学校総合体育大会記録
5/30・31 呉市中学校総合体育大会陸上競技の部
5/31・6/1 呉市中学校総合体育大会陸上競技の部
5/31・6/1 呉市中学総合体育大会記録
6/10・11 呉市陸上競技選手権大会記録
6/10・11 呉市陸上選手権 スタートリスト
6/2・3 呉市中学校総合体育大会記録
6/2・3 呉市中学総合体育大会陸上競技の部
6/7・8 呉市陸上競技選手権大会
6/7・8 呉市陸上競技選手権記録
6/8・9 呉市陸上競技選手権大会
6/8・9 呉市陸上競技選手権記録
7/12 呉市夏季記録会記録
サイトマップ
大会
大会要項
申込
5/2 呉市民スポーツ大会(陸上競技の部)
By
呉市陸協
4月 23, 2026
タイムテ
ーブル
競技会要項
X
Bluesky
投稿ナビゲーション
News
6/6・7 呉市陸上競技選手権大会
By
呉市陸協
Related Post
大会
大会要項
申込
6/6・7 呉市陸上競技選手権大会
4月 23, 2026
呉市陸協
トピックス
企画
出来事
大会
大会要項
申込
記録
News
4月 23, 2026
呉市陸協
大会
大会要項
申込
4/25・26 呉市春季陸上競技記録会
4月 18, 2026
呉市陸協
閲覧履歴
大会
大会要項
申込
6/6・7 呉市陸上競技選手権大会
大会
大会要項
申込
5/2 呉市民スポーツ大会(陸上競技の部)
トピックス
企画
出来事
大会
大会要項
申込
記録
News
大会
大会要項
申込
4/25・26 呉市春季陸上競技記録会
PAGE TOP